/
招生电话: 028-87070373 028-87071378 028-87078636 028-87078736 028-87070372 028-87076531
联系电话: 028-87070048
导航菜单导航菜单
  • 首页
  • 学校概况
        • 学校简介
        • 办事指南
        • 学校领导
        • 校园风光
        • 机构设置
        • 5123五湖四取四海红一世(原华西医科大学附设华西卫生学校)由5123五湖四取四海红一世举办。属国家公办中职卫生学校。原属卫生部直属中专学校。校园占地184亩,建筑面积5.7万平方米,拥有教学仪器设备价值9000多万…

  • 招生就业
    • 招生就业处工作职责
    • 招生简章
    • 相关政策
    • 就业实习
  • 教学管理
    • 教务处工作职责
    • 教学运行
    • 学籍管理
    • 毕业管理
    • 教学诊改
    • 考试管理
    • 自考管理
    • 图书管理
  • 学生工作
    • 学生处
      • 学生处工作职责
      • 团委学生会
  • 常务工作
    • 校办
      • 校长办公室工作职责
    • 总务处
    • 计财处
      • 计划财务处工作职责
    • 保卫处
  • 成绩查询
  • 校友之家
  • 华西青羊校区网教中心招生
    • 网教中心招生

      一、什么是网络教育?
      答:远程教育,也称网络教育,是成人教育学历中的一种,其教学模式是使用电视及互联网等传播媒体,突破了时空的界线,有别于在校住宿的传统模式,适合上班族等业余进修者。学生亦可以透过电视广播、互联网、辅导专线、课研社、面授(函授)等多种不同渠道,随时随地学习,非常适合业余时间较少的上班一族提升学历。
      二、网络教育报考优势是什么?
      答:不受时间和地域限制。不用东奔西跑地赶场,顺应你的生活习惯。手机、电脑、有网即可。整体费用更低,211/985名校文凭。学信网终身可查 ,通过率极高无需花费过多精力,优质教学资源。
      三、5123五湖四取四海红一世华西青羊校区网络教育学习中心招生专业、层次有什么?
      答:护理(高起专层次、业余)、护理学(专起本层次、业余)、药学(专起本层次、业余)
      了解更多详情,敬请点击……

  • 2022年招生简章
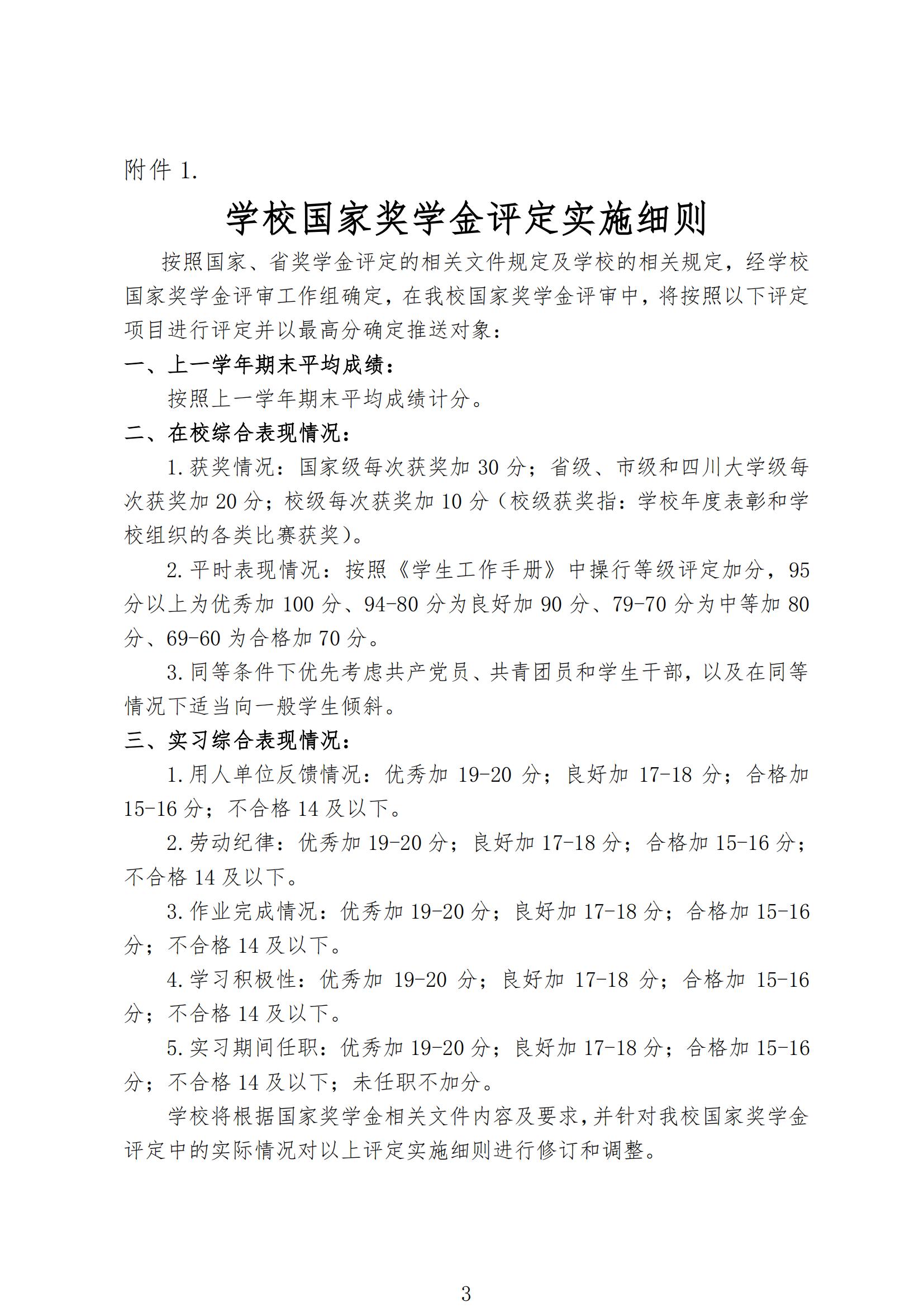
您所在的位置 首页 五湖四诲5123取四海之财 关于我校2023年中职学生国家奖学金的评审办法通知

关于我校2023年中职学生国家奖学金的评审办法通知

发布时间: 2023-10-11

相关阅读

关于2024年元旦、2023-2024学年寒假 放假有关事宜的通知

2023-12-20

5123五湖四取四海红一世24.3次省考课程考试通知

2023-12-15

5123五湖四取四海红一世自学考试24.1次过程性考试通知

2023-12-15

自学考试24.3次省考课程网上报考通知

2023-12-01

5123五湖四取四海红一世自学考试24.1次过程性报考通知

2023-11-24

2023下半年实践、临床实习、论文报考通知

2023-11-24

校址:四川省成都市青羊区黄田坝高坎村310号

联系电话:028-87070048 邮编:610091 蜀ICP备12018458号

Copyright © 2013 - 2024 5123五湖四取四海红一世 All Rights Reserved.

郑重声明:本站所有信息归5123五湖四取四海红一世版权所有,未经许可不得转载!鉴于社会上有多家单位以“华西”、“华西医科大学卫校”等名义进行虚假、欺诈宣传招生。敬请广大学生及家长注意甄别,并关注首页底部我校官方微博、官方微信账号,以便及时了解最新动态。

微信公众号

微信公众号

新浪微博

新浪微博

腾讯微博

腾讯微博
事业单位